Design for Excellence – DfX

Descrizione

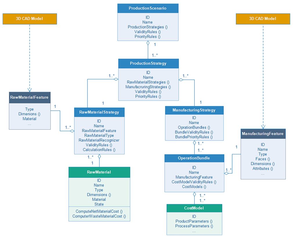
Le attività di ricerca riguardano i metodi e gli strumenti per l’ingegnerizzazione del prodotto. Queste vengono suddivise in due macroaree:

  • Design to Cost
    • Studio e sviluppo di modelli di costo parametrici per la preventivazione dei costi di produzione di prodotti meccanici, mediante algoritmi di machine learning basati su dati storici.
    • Studio e sviluppo di algoritmi di classificazione di componenti meccanici tramite vari metodi di artificial intelligence, quali i Large Language Models e i Deep Neural Networks, a partire da immagini e disegni tecnici.
    • Sviluppo di strumenti software verticali per la preventivazione dei costi di produzione e di ciclo di vita nelle varie fasi dello sviluppo del prodotto (progettazione concettuale e di dettaglio).
  • Design for Additive Manufacturing
    • Sviluppo di modelli di ciclo di vita per la valutazione degli indicatori di sostenibilità ambientale ed economica relativi ai principali processi di additive manufacturing.
    • Ottimizzazione topologica e modellazione generativa per l’uso dell’additive manufacturing.
    • Simulazione del processo di stampa per le tecnologie di Laser-Powder Bed Fusion e di Laser-Directed Energy Deposition.
Pubblicazioni
  • Campi, F., Favi, C., Germani, M., Mandolini, M., 2022. CAD-integrated design for manufacturing and assembly in mechanical design. Int J Comput Integr Manuf 35, 282–325. https://doi.org/10.1080/0951192X.2021.1992659
  • Favi, C., Murgese, L., Gallozzi, S., Chiacchietta, C., Marconi, M., Mandolini, M., 2025. Definition of a life cycle engineering tool to support the ecodesign in additive manufacturing: application to FDM technology. International Journal on Interactive Design and Manufacturing (IJIDeM). https://doi.org/10.1007/s12008-025-02432-1
  • Mandolini, M., Manuguerra, L., Sartini, M., lo Presti, G.M., Pescatori, F., 2024. A cost modelling methodology based on machine learning for engineered-to-order products. Eng Appl Artif Intell 136, 108957. https://doi.org/10.1016/j.engappai.2024.108957
  • Sartini, M., Favi, C., Mandolini, M., 2024. Rapid investment casting: a techno-economic analysis for evaluating VAT photopolymerisation processes. The International Journal of Advanced Manufacturing Technology. https://doi.org/10.1007/s00170-024-14331-y
Personale di riferimento

Prof. Marco Mandolini 
Tel. +39 071 220 4799
E-mail: m.mandolini@staff.univpm.it